Academic Plans
Our Academic Plan is tailored for students at academic institutions, offering complimentary and paid access to the full Plus Plan.
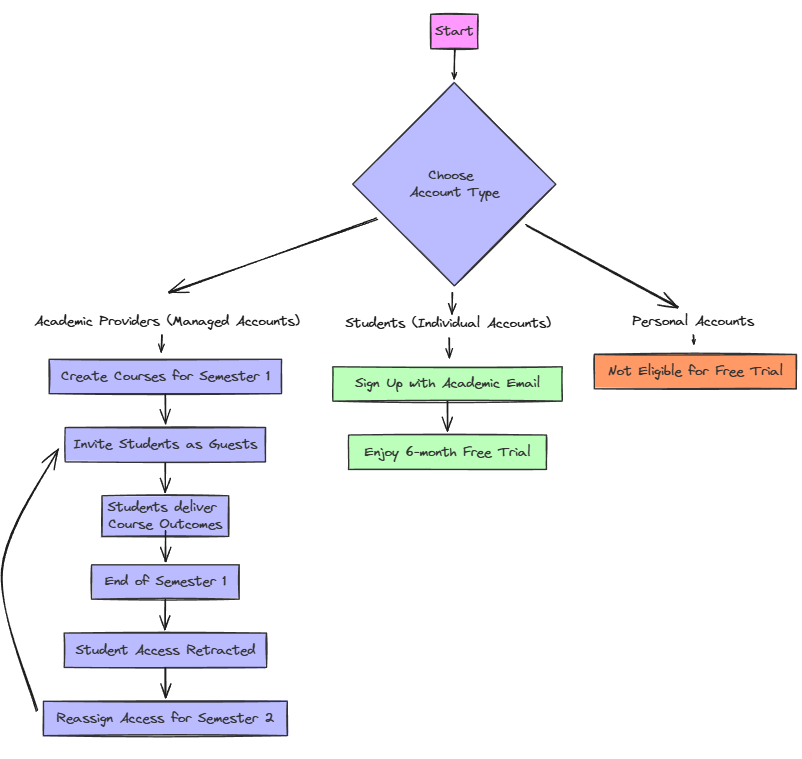
Enjoy a 6-month free trial by signing up with your academic provider's email. To access this offer, use your academic email only, personal emails aren’t eligible, and account details can’t be transferred. Role-based emails, such as those starting with "admin@", "support@", "billing@" or non-professional email addresses (Gmail, Outlook, qq, etc) may not receive mailout's with key feature upgrades, webinars or offers.
Create an Account
First, pick a region (International, Australia or New Zealand) and then all we just need a 'Email address' and 'Password' to get you going. To make sure you receive important updates and newsletters, we recommend using a professional work email with a registered business domain.

Terms & Conditions
Next up... please read our Terms & Conditions followed by toggling 'I agree with the Terms and Conditions'. Then hit 'Continue'.
Profile and Interests
Tell us a little about yourself. Just the basics, it helps us give you smarter support and better results. Add your 'First name', 'Last Name', 'Company' and 'Occupation' and then hit 'Continue'. Next, help us support by letting us know which topic is most important to you, from 'Energy', 'Daylight', 'Moisture' and 'Carbon' and then hit 'Continue'.


Academic Students (Individual Accounts)
If you're a student accessing Better Building through a recognised academic provider, just sign up using your academic email and you'll be automatically connected to our Classic Plan. While we don't provide direct support for individual accounts, you'll have full access to all On-demand Courses, so you can start modelling right away!
Need help as a group or class? We're happy to arrange remote support sessions, just arrange for the Academic. Contact us and we can schedule a support session.
Academic Providers (Managed Accounts)
Interested in integrating Better Building into your architecture or engineering curriculum? Our managed accounts are designed for academic providers to efficiently support students at scale, with enhanced tools for management, usage insights, and tailored technical support.
With the Academic Providers plan, you can set up a course for Semester 1, invite students as guests to relevant projects, and give them access to everything they need to meet your teaching objectives. At the end of the semester, student access is automatically retracted and can be reassigned for Semester 2—keeping your course structure clean and efficient.
Since every course is unique, we offer a customised approach to fit your needs. To learn more or arrange remote support, contact us.

Last updated
Was this helpful?

